文章来源:CFC金属研究
重要提示:本报告观点和信息仅供符合证监会适当性管理规定的期货交易者参考。因本平台暂时无法设置访问限制,若您并非符合规定的交易者,为控制交易风险,请勿点击查看或使用本报告任何信息。对由此给您造成的不便表示诚挚歉意,感谢您的理解与配合!
作者 | 王彦青 中信建投期货研究发展部
本报告完成时间 | 2025年9月29日
广期所即将上市铂钯期货,为了便于投资者理解铂钯行业,我们推出铂钯期货系列专题报告,本文是系列的第三篇,主要围绕全球铂钯下游行业需求以及地域分布情况进行探讨。
中国自2020年成为铂金最大需求国以来,一直维持铂金最大需求国地位,欧洲与北美其次。钯金需求的区域结构与铂金相似,结构稳定,形成相对集中的市场特征。
铂金和钯金的终端需求具有较多重叠,但需求结构有着明显的差异,铂钯的需求均体现在汽车催化剂、工业制造、首饰加工及投资产品之中,不过铂金的需求结构更为分散,而钯金则高度集中于汽车催化剂领域。2024年全球铂金总需求242.4吨,其中汽车催化剂占据39.85%,工业应用占31.89%,首饰占25.76%,投资需求仅占2.49%。相比之下,2024年全球钯金总需求303.3吨,在汽车催化剂领域的需求占比达到83.65%,而工业领域需求仅占14.55%,显示出汽车催化需求对钯需求占据主导地位。
正文
铂金和钯金的终端需求具有较多重叠,但需求结构有着明显的差异,铂钯的需求均体现在汽车催化剂、工业制造、首饰加工及投资产品之中,不过铂金的需求结构更为分散,而钯金则高度集中于汽车催化剂领域。根据WPIC数据,2024年全球铂金总需求242.4吨,其中汽车催化剂占据39.85%,工业应用占31.89%,首饰占25.76%,投资需求仅占2.49%。相比之下,2024年全球钯金总需求303.3吨,在汽车催化剂领域的需求占比达到83.65%,而工业领域需求仅占14.55%,显示出汽车催化需求对钯需求占据主导地位。

铂金和钯金在物理化学性能上的不同导致了这种需求结构的差异,如铂金具有更高的熔点和更强的抗腐蚀性,使其在工业和首饰领域具备更广泛的应用潜力。铂金在工业制造中主要用于玻璃、化工、电子、医疗等领域,其中玻璃和化工行业的需求波动较大,而电子和医疗行业的需求则相对稳定。与此同时,首饰领域对铂金的需求近年来也有所增长,一方面,黄金价格的持续上升在一定程度上打压了消费者购买黄金首饰的热情,消费者倾向于寻找替代产品,另一方面,消费者对高端铂金首饰的兴趣上升,特别是在印度和中国市场,推动了铂金在珠宝首饰市场的应用。而钯金在汽车催化剂中的使用几乎占据了其绝大部分需求,尽管近年来新能源汽车的推广对其造成一定冲击,但由于燃油车保有量庞大,叠加混动车产量快速增长,钯金需求下滑尚不显著。
分区域来看,各地区对铂钯需求占比相对稳定。
中国自2020年成为铂金最大需求国以来,一直维持铂金最大需求国地位,欧洲与北美其次。2024年中国铂金需求占全球总需求达25.48%,主要需求领域为汽车业、首饰、玻璃、化工;欧洲与北美分别为全球第二/三大铂金需求市场,近年来基本占全球需求的20%左右,主要以汽车业与首饰需求为主;日本市场同样作为重要的铂金需求市场,近年来占全球需求约10%,主要得益于其强劲的首饰市场,贡献国内过半铂金需求,其次为首饰需求。


钯金需求的区域结构与铂金相似,结构稳定,形成相对集中的市场特征。钯金总体呈现亚太与欧美主导的格局,2024年中国、欧洲、美国三大区域合计占比63.82%。中国作为最大单一市场,2024年钯金需求占比超22.71%,中国对钯金需求主要集中在汽车业、电子工业、化学工业。欧洲与北美市场紧随其后,占比均围绕20%波动,同样以汽车催化需求为主。日本市场钯金需求相对有限,占比约10%,主要用于汽车业、医疗业以及电子工业等。整体来看,全球钯金需求区域格局较为稳定,主要经济体的汽车排放政策与环保标准是影响需求的关键因素。
2.1汽车业
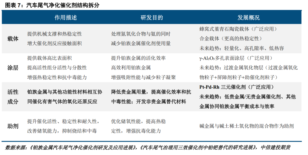
汽车业中铂族金属应用于尾气净化催化剂中,主要作用是去除尾气污染物中的一氧化碳(CO)、碳氢化合物(HC)、氮氧化合物(NOX)以及颗粒物(PM),通过氧化还原反应将有害气体转化为无害的二氧化碳(CO2)、水(H2O)、氮气(N2)。尾气净化催化剂的主要组成为载体、涂层、活性组分、助剂。目前全球汽车尾气催化剂主要研发与生产企业基本处于汽车行业与铂钯下游产业,龙头包括庄信万丰、巴斯夫、丰田等。汽车尾气催化剂研发重点在于,在满足国家排放标准的前提下,如何高效利用铂族金属以降低单车制造成本,主要研究方向包括活性成分中催化剂的制备与颗粒在载体的分布状态。而铂族金属主要存在于尾气净化催化剂的活性成分中,因此下文主要围绕活性成分进行探究分析。

按照活性成分进行区分,汽车尾气净化催化剂的发展历程可划分为氧化型催化剂、三金属催化剂、三效钯催化剂。1975年,汽车催化剂首次投入使用,由于政府对氮氧化合物排放关注度较小,同时钯易与含铅燃油发生反应,极易使催化剂失活,因此当时以含铂的氧化性催化剂为主;1980-1984年,随着无铅汽油逐渐退出历史舞台,当时价格相对更便宜的钯开始进入人们视野,形成含铂钯的氧化型催化剂,铂因其低温起燃活性与高温稳定性不如钯,多于柴油车尾气净化催化剂中应用,钯则主要用于汽油车尾气净化催化剂中;虽然沃尔沃早在1976年便推出首款三元尾气催化净化器,但直至1985年三金属催化剂才开启大规模商用。
基本的环保排放需求得到满足,车企便尝试寻找更低成本的活性成分方案,在原料价格波动、催化剂技术革新、排放法规更迭的多因素交织中,演绎了铂钯铑相互替代的历史进程,其中铑受限于成本高昂与技术原因,在尾气净化催化剂需求占比中通常小于铂族金属整体需求的10%,因此车企的活性成分方案更迭主要围绕铂钯的反复替代进行。
第一轮替代(1989-1999):钯替代铂铑。上世纪80年代末,铑价远大于铂价,而铂价亦为钯价的2-3倍,因此在尾气净化催化剂中更多使用钯成为当时的尾气净化催化剂技术研究趋势。1991年,日产推出无铑三元尾气催化净化器,同时福特使用2:1的比例在汽油车催化剂中以钯金替代铂金,并在1995年首次以三效钯催化剂取代钯铑型三元催化剂。1999年,汽车催化剂的铂、钯、铑的需求占比分别为20.13%、73.51%、6.36%,而此轮替代开始前,铂、钯、铑的需求占比分别为70.28%、14.43%、15.30%。
第二轮替代(2000-2005):铂反向替代钯。2000年,俄罗斯对钯金的出口限制政策导致其价格快速上涨,铂钯价格比首次小于1,汽油车尾气净化催化剂中铂金在活性成分中的比例逐步提高,铂金与钯金含量比率趋近于1:1。虽然2002年铂钯价格比重回1上方,但由于活性成分方案更迭相对铂钯价格变动具有延时性,因此该轮铂钯反向替代持续至2005年,此时催化剂中的铂、钯、铑的需求占比分别为44.71%、45.53%、9.76%,相比五年之前,汽车尾气净化催化剂中铂需求占比上升超24%。


第三轮替代(2006-2020):钯替代铂铑。与上一轮因俄罗斯地缘风险导致钯价飙升相似,本轮替代同样源于地缘因素,但主因在于南非。由于铂金供应高度依赖南非,其价格波动幅度较钯金更为剧烈。自2006年起,柴油车催化剂逐步采用钯金替代铂金。本轮过程中,铂/钯价格比一度升至5.47的历史高点,直至2017年下半年才重新回落至1以下。铑金方面,2005年价格脱离底部后终端用户开始囤积铑金,2008年,铑价格飙升,终端用户开始用钯金替代铑金,后续铑价重回底部,铑需求占比小幅回升。由于铂钯比持续运行在相对高位,钯经济性较为显著,本轮钯替代过程持续至2020年。2020年,铂、钯、铑在汽车催化剂中的需求占比分别为 17.57%、74.09%、8.33%,其中钯的占比达到历史最高水平。
第四轮替代(2021-至今):铂再次反向替代钯。钯金在上一轮替代中需求占比的快速上涨叠加全球汽车产量处于高位,供应端的相对短缺使得钯金价格高企,铂钯比持续下探至0.31,并长期在0.3-0.5的底部区间徘徊,铂钯之间巨大的价差使得铂反向替代钯的议题重回企业视野,由于铂催化剂技术上不如钯成熟,本轮在技术上主要通过发展铂钯铑三效技术,以部分铂代替钯,减轻钯金价格上涨带来的影响,因此本轮替代并未如上一轮在占比上发生巨大变化。预计2025年铂/钯/铑的需求占比约为26.80%/65.83%/7.37%。
总体而言,铂钯相互替代的核心驱动是其价差带来的潜在利润,活性成分方案的技术革新一般为利润驱动的产物。同时,钯金矿产量的集中度高于铂金,因此其受地缘因素影响的风险更高,从风控角度考虑企业更偏向使用铂金,叠加当前混动车型发展迅速,对铂需求量更高,这或许会延缓下一轮钯替代铂的趋势。

尾气净化催化剂的活性成分方案除了受到原料价格与技术革新的影响,亦受到各地政府排放政策的影响,因此其平均装载量呈现波动上升的态势。排放政策长期趋严导致汽车催化剂的铂族金属平均装载量持续上升,而车企出于降低成本的考虑持续技术革新,推动催化剂净化效率提高,进而又使得平均装载量出现阶段性回落短期下降。

根据WPIC数据,当前我国汽车尾气净化催化剂的铂族金属装载量较欧盟与北美同类车型低30%-50%,主要系我国过去相关排放政策相对较为宽松。不过,近年来中国排放标准近年来快速提升,轻型车从国5跃升至国6b+RDE,并预计在2027–2030年间实施国7标准;重型车也已完成国V到国VI a/b的过渡,未来将向国VII迈进,对标欧盟的欧VII和美国的GHG III,中国正在迅速缩小与欧美在排放法规上的差距,因此预计中国的铂族金属催化剂装载量将逐步接近甚至赶上北美与欧盟的水平。
同时欧美地区的排放标准也正在持续趋严。欧盟自2021年起已全面实施轻型车二氧化碳排放标准95g/km,并计划进一步降至80.8g/km及42.8g/km;美国环保局(EPA)的Tier 3标准也已逐步实施,并推动更严格的Tier 4。重型车方面,欧盟的欧VI d和欧VI e标准不断升级,并预计推出欧VII;美国EPA和CARB也推出第三阶段温室气体排放法规(GHG III)。政策的持续收紧将推动全球汽车产业在尾气处理技术及催化剂活性成分方案上的高标准化,进而带动铂族金属在单车尾气催化剂中的需求增长。与此同时,中国、印度等发展中国家排放标准快速迭代并趋近欧美体系,将为铂族金属创造持续且规模可观的新增需求空间,进一步提升全球汽车催化剂在单车中的装载量。


汽车业铂钯需求除了受单车装载量变化影响,还受到汽车行业整体产销水平以及新能源汽车发展进程影响。据乘联会数据,2025年1-7月全球汽车销量5420万台,同比增长6%,由此线性外推全年汽车销量预计在9300万辆左右,考虑到新能源汽车渗透率的提升,我们预计汽车催化剂铂族金属平均装载量将从2024年的4.18克降至4.13克左右。按照2025年铂、钯在催化剂中占比为26.8%、65.8%计算,并假设全球汽车产销量趋于一致,预计2025年铂金、钯金的汽车需求分别约为102.9吨及252.7吨。对比来看,金属聚焦预计2025年铂金、钯金的汽车需求为94.9吨及240.2吨,SFA (Oxford)的对应预测值分别为114.6吨227.7吨,不同机构对数据预测的差异或主要体现在汽车产销量以及对铂钯替代关键假设的不同。
2.2工业
铂钯在工业领域的应用较为广泛,包括玻璃、石油、化工、电子、医疗等多个行业的关键环节均有应用,且整体呈现长期相对稳定的特征。不同细分领域的需求受技术进步、宏观经济环境及行业周期波动等因素影响,呈现出相对独立的发展路径。
玻璃行业是铂金工业应用的核心领域,需求占比长期维持在 15% ~ 30% 区间,其主要源于部分种类玻璃生产过程中对高温稳定性、耐腐蚀性和洁净环境的严格要求。铂金及其合金可在 1,500℃ 以上长期稳定使用,既不与熔融玻璃发生反应,也不会释放杂质。在玻璃纤维、显示玻璃及特种玻璃生产中,关键部件如漏板、输送管道、搅拌器等,以保障玻璃成品的透明度、质量与可靠性。

近年玻璃行业对铂金的需求显著上升,核心增量来自中国玻纤行业的大规模扩产,其次是显示玻璃基板、特种光学玻璃等需求。汽车轻量化、风电装机及 5G 基建等下游需求快速释放,带动玻纤复合材料的产能投放,加大了生产设备对耐高温、耐腐蚀铂铑合金的采购。同时,受铑价长期高企影响,玻纤企业普遍调整合金配比,降低铑用量、提高铂占比,从而推升单位产能的铂需求。在扩产与配比优化的共振作用下,玻璃行业一度成为铂金需求增长的主要引擎。2025 年,玻璃行业对铂金的需求预计出现显著回落。主要原因在于中国显示玻璃与玻璃纤维在经历了近2 ~ 3年的周期性扩张后,新增项目逐步消化、采购节奏趋于稳定。金属聚焦预计2025 年全球玻璃领域铂金需求同比下降 58%至9.0吨左右。

石油与化工行业对铂钯的需求,主要源于其在关键催化反应中不可替代的作用。作为贵金属催化剂,铂钯金具有独特的表面电子结构和化学惰性,且能够在高温高压以及复杂介质条件下保持稳定,它们够能在反应过程中高效吸附并活化小分子(如H₂、O₂、CO、CH₄等),进而赋予催化体系优异的加氢、脱氢、重整和选择性氧化能力。在大多数化工和石油炼化应用中,使用铂钯催化剂可显著降低反应所需的温度与压力,减少能耗与副产物生成,同时提升反应物转化率与目标产物选择性。这些特性不仅优化了工艺经济性,也减少了温室气体与其他有害排放。

在石油炼制领域,铂作为核心催化金属,主要应用于重整、异构化和加氢处理等工艺,并在生物燃料与合成燃料的加氢脱氧环节中具备不可替代性。近年来,受传统炼化投资放缓影响,石油领域铂金需求阶段性承压。在关税上调和地缘政治风险加剧的全球背景下,炼油产能增速预计放缓,虽然非洲和中东仍将引领新增产能,但工业化国家部分炼厂的永久关闭将抵消部分增长。尽管如此,欧美地区 HVO/HEFA生物燃料及合成燃料项目的扩建投产,以及气制油(GTL)工厂催化剂更换量增加,在短期内为需求带来一定韧性。预计2025 年石油领域对铂金的需求将同比增长约25%至6.4吨左右。
化工领域,铂主要应用于硝酸、有机硅、对二甲苯(PX)等产品的生产过程,钯主要应用于有机合成、精对苯二甲酸(PTA)加氢精制等关键工艺环节。2019 ~ 2023 年间,在中国“十三五”炼化一体化投资推动下,产能集中投放带动铂金需求显著增长。但自 2024 年起,扩建周期结束导致石化新装置投放放缓,铂金需求逐步回落。预计2025 年化工领域对铂金需求同比下降约6%至1.9吨左右。相比之下,钯金需求受益于中国PTA 行业大规模扩产而显著增长,尽管新建项目推进放缓使增速趋缓,但产能扩张形成的催化剂需求仍对钯金消费有支撑。硝酸生产和电镀盐等传统应用虽因奢侈品消费低迷及去库存而温和下滑,但作为基础工艺环节依旧体现出较强刚性。叠加钯价回落带来的替代压力减轻,以及催化剂定期补投所形成的惯性需求,钯金化工领域需求仍维持在较高水平。预计2025 年化工领域对钯金需求同比增长约12.8%至1.6吨左右。
医疗领域对铂钯金需求主要源于其独特的材料属性。铂金凭借良好的生物相容性和化学惰性,广泛应用于抗癌药物及植入器械。钯金则因优良的耐腐蚀性与成形性,长期应用于牙科合金。近年来,钯金需求受陶瓷和树脂材料快速替代影响持续走弱,尽管老龄化人口带来一定的需求支撑,但总体仍呈下降趋势。相比之下,铂金在生物医学与植入应用中保持刚性需求,规模虽小但表现稳健。预计2025年医疗行业对钯金需求同比减少约 5.1%至0.6吨左右,对铂金需求同比增长约3.9%至1.0吨左右。

电子行业是铂钯金属的重要应用方向,其需求受人工智能发展、数据存储与计算能力扩张、工业自动化升级以及全球经济增长等多重因素驱动。在铂金应用结构中,电子行业占比虽不足 1%,但其战略意义正逐步上升,应用主要集中于 HDD、半导体和传感器等高精度领域。钯金方面,近年来受材料替代和价格高企的双重压力影响,其在消费电子领域的需求逐步收缩,仅在汽车电子与军工等对可靠性要求极高的环节保持一定韧性。2025 年电子领域对铂金需求预计同比增长约1%至 0.3吨左右,对钯金需求基本持平于2024年至2.1吨左右。
总体而言,预计2025年全球铂金工业需求同比下降约17.82%至6.8吨左右,玻璃与化工领域是主要拖累因素,医疗与电子板块需求持续增长,表现出一定韧性,铂金工业需求结构整体;预计2025年全球钯金工业需求同比上升约3.2%至4.7吨左右,虽然受电子与医疗板块需求边际走弱影响,但化工方面在PTA存量产能替换需求、钯价回落及催化剂补投等因素支撑下,需求仍维持在高位。
2.3珠宝首饰
铂金在珠宝首饰领域凭借天然纯白的色泽与稀缺属性,在婚庆与纪念性消费中长期具备独特价值,该领域约占铂金整体需求的 20 ~ 30%。近年来,受中国市场结构性调整及日本婚庆需求下滑影响,铂金珠宝首饰领域整体需求承压。但到2024年,需求走势出现拐点并由降转升,主要受印度市场快速增长带动。印度依托年轻人口结构、婚庆文化及中产阶层扩张,铂金首饰渗透率持续提升,在未来 3 ~ 5 年或成为铂金珠宝首饰领域需求增长的核心引擎。此外,近年来黄金价格大幅上涨也使得消费者可能转向更多铂金消费,给铂金需求带来更多支撑。预计2025年珠宝行业对铂金需求将增长约5.3%至6.8吨左右。相比之下,钯金在珠宝首饰领域需求占比较低,需求占比不足1%,对钯金需求市场影响有限。

全球铂金首饰需求在过去四十年经历了由快速扩张到平台调整,再到新兴市场驱动的演变。20 世纪 80 ~ 90 年代,日本凭借高婚配率以及对铂金婚戒的偏好,奠定了全球需求的核心支撑,带动市场快速扩容。进入 21 世纪,受人口老龄化、消费趋紧及替代材质普及影响,日本铂金市场逐步萎缩,全球需求增速随之放缓。2009 ~ 2013 年,中国在铂金价格回落、消费升级和渠道扩张的共同作用下,推动全球铂金珠宝需求攀升至历史高点,成为市场主要驱动力。2014 年之后,随着黄金财富属性回归、送礼需求减弱及婚庆增速放缓,中国市场消费持续走低,全球整体需求亦同步下滑。
当前,印度市场的快速扩张带来新的增量,全球铂金珠宝需求出现止跌回升的拐点。印度零售商加快铂金柜台铺设,婚礼与节庆消费集中释放,同时黄金价格走高带来替代效应,共同推动需求回升。展望2025年,美国对部分铂金首饰加征关税或对印度出口形成扰动,但印度本地零售端韧性依旧。婚庆与节庆需求旺盛、年轻群体接受度提升以及产品端的持续创新将形成有力支撑。预计2025年印度珠宝行业铂金需求约0.9吨。
2.4投资
铂钯金在投资领域的需求主要受宏观金融环境、价格水平、投资者行为以及供应与地缘政治风险等因素影响。整体来看,投资需求约占铂金总需求的10%,而钯金投资需求十分有限,需求占比不足1%;两者的投资形式主要包括 ETF 持仓与实物投资。

铂金投资具有一定金融属性,与宏观环境具有较强联动性。在全球流动性宽裕、利率下行的环境下,铂金凭借贵金属的投资属性受到资金青睐,ETF 持仓与实物投资规模倾向于扩张;而在货币政策收紧、美元走强阶段,持有及机会成本上升,投资者倾向减仓,导致需求回落。从长期视角看,全球贸易摩擦与政策不确定性持续扰动市场,风险偏好与避险情绪交替主导,使投资需求波动加大。在避险功能与资产配置价值的共同作用下,铂金的投资吸引力有望进一步提升。相较而言,钯金投资相对规模有限,且高度依赖汽车催化剂基本面。在内燃机需求下滑、中国车企减载及电动化加速的背景下,钯金稀缺性预期减弱,投资属性相对削弱,预计未来投资吸引力将维持在较低水平。
分析师:王彦青
期货交易咨询从业信息:Z0014569
电话:023-81157292
全国统一客服电话:400-8877-780
网址:www.cfc108.com

